OB2001ZCP同步整流芯片AC/DC适配器手机充电器ic
字号:T|T
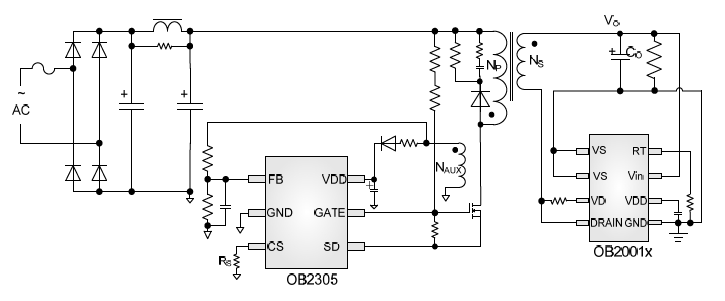
近年来随着电源技术的发展,同步整流技术正在向低电压、大电流输出的DC/DC变换器中迅速推广应用,OB2001ZCP 同步整流芯片,电路是采用通态电阻极低的功率MOSFET来取代整流91免费下载入口,因此能大大降低整流器的损耗,提高AC / DC变换器的效率,满足低压、大电流整流的需要。

OB2001ZCP可以支持低系统输出在恒定电流模式下电压降至2V。它适用于多模式应用包括不连续导通模式和准谐振模式。 凭借其多功能性和优化,OB2001ZCP可用于各种开关模式电源拓扑包括次级端控制拓扑和主端控制拓扑。
OB2001ZCP采用SOP8封装产品为次级侧同步整流器为5V输出系统进行了优化,适用于DCM,QR操作能够准确的次级侧MOSFET Vds传感,支持低成本小尺寸CC / CV模式,高达200kHz的工作频率,输出电压过冲控制具有VDD UVLO保护功能。

同步整流是采用通态电阻极低的专用功率MOSFET,来取代整流91免费下载入口以降低整流损耗的一项新技术。它能大大提高AC / DC变换器的效率并且不存在由肖特基势垒电压而造成的死区电压,91免费福利网站电子代理的OB2001ZCP 同步整流芯片被广泛应用于5 v的AC / DC适配器、手机充电器、5V偏置电源、电压整流电路等领域。
同类文章排行
- 常用91免费福利下载APP型号介绍
- PN8680M替代OB2500POP脚位一样,无需改板省
- AP8012H代换ST Viper12A可PIN to PIN兼容
- 主流的快充协议芯片PD充电芯片
- 200V高耐压DC-DC降压型电动车控制器芯片
- 富满pd协议芯片系列,pd快充协议芯片选型!
- 富满20-65W PD协议芯片
- PN8036M宽输出范围非隔离ac/dc电源芯片
- PN8046宽输出非隔离转换芯片
- 芯朋微(安趋)91免费视频成人选型指南!
阿里巴巴店铺
关注91免费福利网站
收藏91免费福利网站

