SDH8594AS内置高压MOS管的原边控制芯片
字号:T|T
随着小型充电器向着更低的低待机功耗和更高的能量转换效率发展,士兰微电子推出SDH8594AS内置高压MOS管的原边控制芯片,SDH8594AS原边反馈电源芯片采用PFM调制技术,实现精确的恒压/恒流(CV/CC)控制,效率和待机功耗满足DOE Level 6能效标准。

SDH8594AS内置了高压MOS管,使用了自有的专利技术来实现高压启动功能,降低待机功耗以及提高转换效率,具有外部可调的线损补偿和内置的峰值电流补偿等功能,可以确保精准的恒压/恒流(CV/CC)性能,在确保待机功耗满足DOE Level 6能效标准的前提下,具有极佳的动态响应性能。
此外,电路内部集成了VCC欠压/过压保护、输出短路保护、输出过压保护、过温保护、外部元器件开/短路保护等多重保护功能,以保证电路在整机生产和应用时的安全性和可靠性,延长其使用寿命。
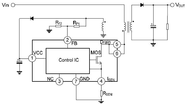
SDH8594AS采用PSR反馈控制技术,无需外部光耦和431器件,并且环路补偿电容内置,极大的简化了外围,仅需极少的外围元器件即可构成完整的电源系统,大幅节省了系统耗电并缩小了电路板体积,有利于用户精简设计布局,降低开发和制造成本。同时,电路采用SOP7贴片封装形式,可以满足最高5V/2.4A的输出功率的小型化应用。

91免费福利网站电子士兰微一级代理商,产品覆盖MOSFET、AC-DC、DC-DC等系列,SDH8594AS隔离反激PSR 10W 5V/2A 600V/2.8Ω 60mW SOP7是基于士兰微电子自行研发的0.8微米BiCMOS工艺制程设计及制作,工作电压规模宽,管脚ESD才能强,具有高靠得住性,广泛适用于手机充电器、小功率适配器及其他便携式设备充电器。
同类文章排行
- 常用91免费福利下载APP型号介绍
- PN8680M替代OB2500POP脚位一样,无需改板省
- AP8012H代换ST Viper12A可PIN to PIN兼容
- 主流的快充协议芯片PD充电芯片
- 200V高耐压DC-DC降压型电动车控制器芯片
- 富满pd协议芯片系列,pd快充协议芯片选型!
- 富满20-65W PD协议芯片
- PN8036M宽输出范围非隔离ac/dc电源芯片
- PN8046宽输出非隔离转换芯片
- 芯朋微(安趋)91免费视频成人选型指南!
阿里巴巴店铺
关注91免费福利网站
收藏91免费福利网站

