常用开关电源pwm芯片—AP8268
字号:T|T
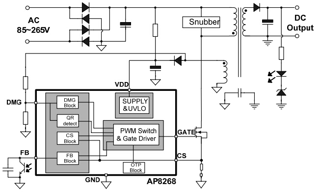
随着电能变换技术的发展,功率MOSFET在开关变换器中开始广泛使用,PWM控制技术以其控制简单,灵活和动态响应好的优点而成为电力电子技术最广泛应用的控制方式,为此芯朋微电子顺应市场发展推出高性能多模式PWM控制芯片AP8268。

AP8268 PWM控制芯片通过QR-PWM、QR-PFM、Burst-mode的三种模式混合调制技术,实现了低待机功耗和全电压范围下的最佳效率,AP8268 PWM控制芯片采用峰值电流控制,内置斜坡补偿功能,通过将电压锯齿信号叠加在采样电压信号上,以改善系统闭环稳定性,频率调制技术和SoftDriver技术充分保证良好的EMI表现。
AP8268产品特征:
■ 软启动功能
■ QR-PWM、QR-PFM、Burst-mode混合模式提高效率(AP8268A带QR功能,AP8268B不带QR功能)
■ 专利的频率抖动技术提高EMI性能
■ 内部集成斜率补偿功能
■ 高低压分频功能
■ 自适应的线电压补偿功能
■ 全面的保护功能包括
过温保护 (OTP)
输出过压保护
逐周期过流保护 (OCP)
输出开/短路保护
专利的DMG电阻开/短路保护(Latch模式)
次级整流管短路保护
过载保护(OLP)

常用开关电源pwm芯片AP8268具有高性能、低待机功耗、低成本等特点,被广泛应用于待机电源、开放式开关电源、适配器等领域,如需AP8268要产品的详细手册或其他资料,请向91免费福利网站电子申请。>>
同类文章排行
- ap8022代换viper22a可兼容,不改PCB及外围
- 电源芯片sdh8302s可PIN脚代换VIPER12A/AP80
- 什么是MOS管的雪崩及mos管雪崩击穿原理!
- 常用dc-dc降压芯片推荐
- 国产91免费福利下载APP有哪些?
- sdh8303代换viper22a/AP8012H,PIN脚兼容无
- PN555L内置690V小功率非隔离芯片可替PN8008
- IR4427替换芯片ID1127双低侧、大电流驱动,
- 常用低压mos管型号及选型!
- ob2269替代芯片CR6842成本低,性能更稳定!
阿里巴巴店铺
关注91免费福利网站
收藏91免费福利网站

