ob2269替代芯片CR6842成本低,性能更稳定!
字号:T|T
ob2269替代芯片CR6842是用于100W 以内离线式开关电源IC,具有优化的图腾驱动电路以及电流模式 PWM控制器,由于CR6842 高度集成,使用外围元件较少,采用CR6842可以简化反激式隔离 AC-DC 开关电源设计,从而获得可靠的系统。
CR6842与OB2269代换引脚功能

CR6842芯片特征
■ 高集成特性可使系统外部器件减至最少
■ 低的启动电流:7.5uA(Typ)、低的工作电流:3mA(Typ)
■ 内置频率抖动以改善 EMI 特性
■ 内置前沿消隐(LEB)电路和同步斜率补偿
■ 为改善效率和最小待机功耗而设计的 Hiccup Mode & PFM 工作模式
■ VDD 欠压保护(UVLO)、过压保护(OVP)及 VDD电压钳位功能、过温保护OTP) 、OLP 等多种自恢复
■ 保护内置 OCP 补偿模块,优越的 OCP 性能
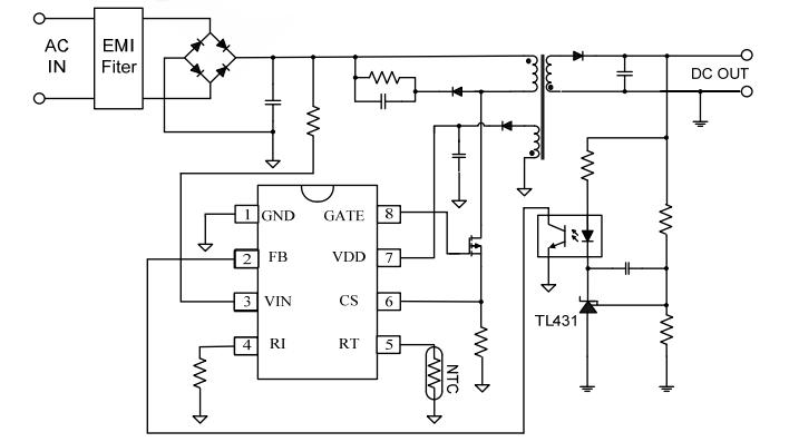
CR6842典型电路原理图

ob2269替代芯片CR6842两者的引脚功能和电性基本是一致的,在实际应用中可以直接兼容替换,CR6842以较低的BOM成本实现了低待机功耗和高效率,且货源稳定,更多CR6842与OB2269代换应用资料、产品手册、样品及价格,请向91免费福利网站电子申请。>>
同类文章排行
- ap8022代换viper22a可兼容,不改PCB及外围
- 电源芯片sdh8302s可PIN脚代换VIPER12A/AP80
- 什么是MOS管的雪崩及mos管雪崩击穿原理!
- 常用dc-dc降压芯片推荐
- 国产91免费福利下载APP有哪些?
- sdh8303代换viper22a/AP8012H,PIN脚兼容无
- PN555L内置690V小功率非隔离芯片可替PN8008
- IR4427替换芯片ID1127双低侧、大电流驱动,
- 常用低压mos管型号及选型!
- ob2269替代芯片CR6842成本低,性能更稳定!
阿里巴巴店铺
关注91免费福利网站
收藏91免费福利网站

