充电器芯片阿里巴巴店铺 开关电源芯片关注91免费福利网站 91免费视频成人收藏91免费福利网站 欢迎进入电源芯片/驱动芯片、MOS、IGBT、二三极管、桥堆等电子元器件代理商--91免费福利网站电子官网
高级搜索

搜索一

搜索二

充电管理IC方案
当前位置: 电源ic > 新闻中心 > 技术资讯 > PN8390 -24W 准谐振原边控制芯片

PN8390 -24W 准谐振原边控制芯片

字号:T|T
文章出处:91免费福利网站电子责任编辑:91免费福利下载APP人气:-发表时间:2021-03-25
  PN8390准谐振原边控制芯片工作在原边检测和调整模式,可省略系统的光耦和TL431,支持CCM和DCM两种工作模式。PN8390原边控制芯片拥有恒压恒流控制环路,可以实现高精度的恒压、恒流输出,以满足大部分充电器和适配器需求。PN8390准谐振原边控制芯片内置高压启动电路和极低的芯片功耗使得系统能够满足较高的待机功耗标准。
  
  1.高压启动控制:在启动阶段,采用高压启动技术,芯片启动前1.0mA电流源为内部偏置电路供电并给外部VDD电容充电,快速启动。当VDD电压达到VDDon,芯片开始工作的同时高压启动电路关断;只要VDD电压不低于VDDoff,芯片维持正常工作。启动后,偏置电路通过辅助源供电。
  
  2.CC工作模式:在CC工作状态,PN8390采样FB引脚的信号(由辅助绕组信号通过电阻分压)和导通时间内CS管脚上的中点电压VCS_MID,根据辅助绕组信号脉宽和CS管脚中点电压调整输出电流。
  
  3.CV工作模式:在CV工作状态,PN8390使用脉冲信号采样FB电压,并保持到下个采样点。将采样的电压和VREF_CV基准比较,并放大误差。这个误差值代表负载情况,通过控制开关信号,调节输出电压,使得输出恒定。
  
  4.电流检测和前沿消隐:PN8390提供逐周期电流检测功能。芯片通过CS引脚的电阻检测功率管电流,CC模式设置点和最大输出功率都通过外部调整CS引脚上的电阻实现。功率管开通瞬间会产生尖峰电压,内部前沿消隐电路可防止误触发而不需要额外的RC滤波电路。
  
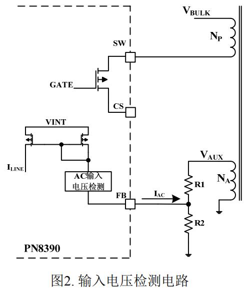
  5.如图2和图3所示,在MOSFET导通期间TON,通过检测流出FB端口电流判断AC输入电压。MOSFET导通期间,辅助绕组电压VAUX正比于输入BULK电容电压VBLUK,输入电压检测模块将FB端口电压嵌位在0V左右,所以流出FB端口电流IAC的公式如下:
 
  
  AC输入电压电流IAC可通过FB分压上电阻R1调节,可用于AC输入电压欠压保护、最大过流阈值补偿等功能。

  
  6.可编程线缆补偿功能:线缆补偿模块通过FB引脚输出一路补偿电流,流向分压电阻,通过改变电压反馈值,可以使输出线损得到补偿。当负载从满载减小到空载时,线损的压降也同样减小。PN8390原边控制芯片通过设置FB电阻的阻值可以调整线补偿的幅度。
  
  7.基准负温度补偿:FB采样电压为
  
  其中△V随着温度上升而变小,K为定值。
  
  PN8390的VREF_CV电压基准采用负温度补偿技术,常温下,VREF_CV电压基准为2.5V;芯片温度上升时,VREF_CV电压基准值随着温度上升而变小,可以使△V随着温度上升而变小得到补偿,让输出电压Vo在全温度范围内恒定,提高了恒压输出精度。
  
  8.准谐振模式:PN8390包含一个独特的准谐振开关电路。在CV工作状态下,这个电路检测每一个谐振周期的谷底位置,让芯片每个开关周期都在谷底导通。这个独特的电路可以减少系统的开关损耗。同时,准谐振模式可以让芯片的开关频率在不同的开关周期之间轻微的变化,提高EMI的裕量。
  
  9. 保护控制:PN8390原边控制芯片含有丰富的保护功能,包括:逐周期过流保护、过压保护、过温保护、开环保护、输出短路保护、CS电阻开/短路保护、VDD欠压锁定保护、AC输入电压欠压保护功能,并且这些保护具有自恢复模式。
产品中心 关于91免费福利网站 联系91免费福利网站
网站地图