20W小体积pd充电器芯片-PN8162
字号:T|T
在《2020(冬季)USB PD&Type-C亚洲大会》上,芯朋微应用技术总监——王旷先生针对如何在提升输出功率的同时,将20W充电器体积进一步减小?发表主题演讲《如何应对PD快充小型化挑战?》,重磅发布最新20W小体积PD快充解决方案及pd充电器芯片-PN8162新品IC!

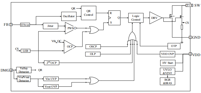
pd充电器芯片-PN8162内部集成了准谐振工作模式的电流模式控制器和功率MOSFET,专用于高性能、外围元器件精简的交直流转换开关电源。
该芯片提供了极为全面和性能优异的保护功能,包括输出过压保护、逐周期过流保护、过载保护、软启动、输入欠压保护功能。通过QR-PWM、QR-PFM、Burst-mode的三种模式混合调制技术和特殊器件低功耗结构技术实现了超低的待机功耗、全电压范围下的最佳效率。频率调制技术和Soft Driver技术充分保证良好的EMI表现。

pd充电器芯片-PN8162功能描述
1.启动:在启动阶段,内部高压启动管提供充电电流对外部VDD电容进行充电。当VDD电压达到VDDon,芯片开始工作;高压启动管停止对VDD电容充电。启动过程结束后,变压器辅助绕组对VDD电容提供能量。
2.软启动:启动阶段,漏极的最大峰值电流限制逐步的提高;因此可以大大减小器件的应力,防止变压器饱和。
3.输出驱动:PN8162采用优化的图腾柱结构驱动技术,通过合理的输出驱动能力以及死区时间,得到较好的EMI特性和较低损耗。
4.谷底开通:PN8162是一款工作于准谐振模式的集成芯片,通过DMG检测到的消磁信号实现精确谷底开通,以提高系统的转换效率。在PWM模式,由第一谷底产生开启信号,工作频率由系统设计的变压器参数决定,最高工作频率限制在125kHz。
5.降频工作模式:PN8162提供降频工作模式,通过检测FB脚电压,在轻载和空载条件下降低开关频率以提高轻载效率。当FB脚电压小于VFB_PFM,芯片进入降频工作模式,开关频率随负载降低而降低,直至最小频率25kHz。

6.间歇工作模式:极轻载时,PN8162进入间隙工作模式以减小待机功耗。当负载减轻,反馈电压减小;当FB脚电压小于VFB_BM,芯片进入间歇工作模式,功率管关断。当FB脚超过VFB_BM+VFB_BM_HYS时,开关管再次导通。
7.去磁引脚DMG:PN8162去磁引脚DMG, 通过电阻分压采样输出电压和输入电压,同时实现了波谷检测、输出过压保护和输入欠压保护的功能。
8.过载保护:如果负载电流超过预设定值时,系统会进入过载保护。当VFB电压超过Vth_OLP ,经过固定延迟时间,开关模式停止。
9.输入/输出保护:PN8162通过DMG脚在芯片开启阶段采样输入电压,实现输入欠压保护。同时,PN8162通过DMG脚在芯片关断阶段采样输出电压实现精准的输出过压保护。
10.过温保护:功率MOSFET和控制芯片集成在一起,使得控制电路更易于检测MOSFET的温度。当温度超过145℃,芯片进入过温保护状态。

pd充电器芯片-PN8162工作强制DCM模式,降低同步整流耐压;自适应QR开通技术,简化EMC设计;集成输入市电欠压及输出过压保护,无需外部辅助电路,有利于降低方案成本,充电器小型化设计。
同类文章排行
- ap8022代换viper22a可兼容,不改PCB及外围
- 电源芯片sdh8302s可PIN脚代换VIPER12A/AP80
- 什么是MOS管的雪崩及mos管雪崩击穿原理!
- 常用dc-dc降压芯片推荐
- 国产91免费福利下载APP有哪些?
- sdh8303代换viper22a/AP8012H,PIN脚兼容无
- PN555L内置690V小功率非隔离芯片可替PN8008
- IR4427替换芯片ID1127双低侧、大电流驱动,
- 常用低压mos管型号及选型!
- ob2269替代芯片CR6842成本低,性能更稳定!
阿里巴巴店铺
关注91免费福利网站
收藏91免费福利网站

