CR1252+CR3012_12V20A开关电源方案
字号:T|T
12V20A开关电源方案是基于AC176V~AC264V 输入电压范围、输出功率 240W 恒压输出的开关电源,控制 IC 采用了 CR1252 和 CR3012,PCBA尺寸: 211*107*30mm( L*W*H),待机功耗< 610mW,平均效率:92%,具有良好的动态负载能力,良好的恒压输出效果,同时具有“BO、 OCP、OLP、OTP、VDD_OVP、SCP”等多种保护功能。
CR1252 芯片特性:
● 可应用于正激或反激的电流模式 PWM 控制芯片;
● 内置软启动,减小 MOSFET 的应力,内置斜坡补偿电路;
● 可设定开关频率,最高可达 500kHz,具有频率抖动功能,具有良 好的 EMI 特性;
● 具有“BO、OCP、OLP、OTP、VDD_OVP、SCP 等保护功能;
● 电路结构简单、较少的外围元器件,适用于中等功率 PC 电源、游戏机适配器。
CR3012 芯片特性:
● 外置 MOS SOP-8 封装同步整流芯片,可工作于 CCM、DCM 和 QR 模 式;
● 最高工作频率 400KHz,精简外围电路;
● 较低的工作电流和较高的系统效率满足能效要求。
一、PCB及DEMO实物图

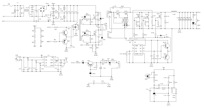
二、电路原理图

三、12V20A开关电源方案整机参数

CR1252是一款可以提供反激,正激,低成本,全功能电流模式开关电源控制器,可以pin to pin 兼容NCP1252A,广泛应用于 PC电源、LED电源、工业电源、电源适配器、电焊机电源等领域,更多CR1252产品手册及替代NCP1252A相关电路应用及参数差异请向91免费福利网站电子申请。>>
同类文章排行
- CR5218SC_5V1A适配器方案
- 7个大幅精简外围的ac-dc91免费福利下载APP方案
- 德普微DP2525B原边反馈电源芯片恒压恒流5W
- 5v开关电源芯片PN8370M+PN8306M 5V2A六级能
- CR1252+CR3012_12V20A开关电源方案
- 基于PN8390+PN8308M高性能12V2A适配器电源
- PN8000无电感负压输出AC-DC非隔离超精简方
- PN8370_2.4A手机充电器电源芯片方案
- CR6249_12V1.5A电源适配器方案
- 12V3.0A同步整流六级能效电源适配器应用方
阿里巴巴店铺
关注91免费福利网站
收藏91免费福利网站

