65w快充方案 PN8213+PN8307
字号:T|T
65w快充方案由PN8213、PN8307P、AP2080三颗套片组合,搭配GaN或者SuperJunction器件,具有高环路稳定度、高功率密度、50mW低待机功耗、100V全集成同步整流等多重亮点。
一、65w快充方案亮点
PN8213实现真正QR-Lock技术,环路高度稳定,进口替换的适配度更高,最高支持500kHz工作频率,减小变压器及输出电容体积;典型转换效率大于93%,提升充电器功率密度。
PN8213与海外友商相比,具备“三高一低”压倒性优势替代,外围少2-4颗(OVP复用)、1/4负载转换效率优于1%以上,启动HV耐压高出100V,VDD耐压高出30V,具有市电欠压保护、输出过压保护、原副边防直通保护、过载保护、过温保护等。
PN8213内置800V高压启动管和X电容放电功能,待机功耗小于50mW。
与PN8213主控搭配的是全集成同步整流PN8307P,内置100V/7mΩ智能MOSFET,自适应死区控制提高MOSFET Rdson利用率,更低温升,超高性价比。

方案还包含了AP2080 Boost芯片采用1.5MHz开关频率的COT控制技术,将储能电感体积降至0805封装,任何工况下可将PN8213 供电范围控制在11-40V,提高15-20V输出电压下的转换效率。
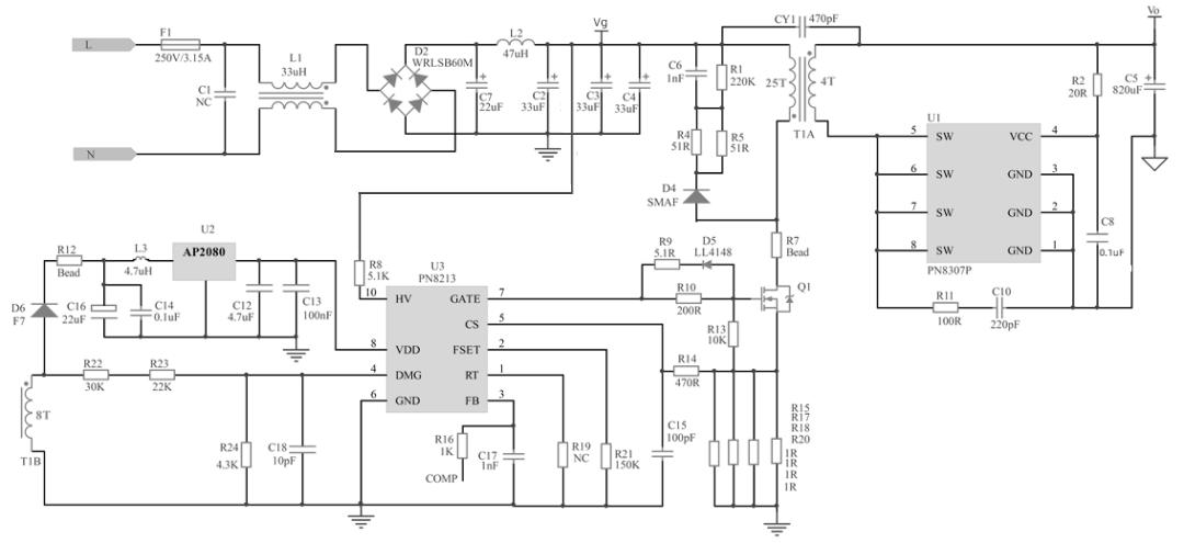
二、封装及脚位配置图

三、DEMO实物图

65w快充方案demo如上图所示,尺寸仅为52mm x 27mm x20mm,外围精简。
四、方案典型应用图

五、变压器设计

变压器设计采用ATQ23.7骨架,绕线结构如上图所示,初级绕组电感量 (Lp) :320±5%uH @10kHz。
六:效率测试

在20V输出下的效率表现测试中,可以看到65W快充方案在115V和230V输入电压时,20V 3.25A的输出效率均超过92%,相较于能效标准有4%以上的裕量。

在15V输出下的效率表现测试中,可以看到芯朋微65W PD快充方案在115V和230V输入电压时,15V 3A的输出效率超过92%,相较于能效标准有4%左右的裕量。

在9V输出下的效率表现测试中,可以看到65W PD套片方案在115V和230V输入电压时,9V3A的输出效率接近92%,相较于能效标准有6%左右的裕量。

在5V输出下的效率表现测试中,可以看到65W快充方案在115V输入电压时,5V 3A的输出效率接近91%,在230V输入电压时5V 3A的输出效率超过88%,相较于能效标准有9%和6%左右的裕量。
七:空载待机功耗

通过对65W 快充方案的空载待机功耗测试可以看出,待机功耗在50mW左右,满足75mW能效标准。
八、EMC测试
● EMI传导、辐射满足EN55032 Class B标准要求,裕量均大于6dB
● ESD满足IEC61000-4-2,8kV/15kV等级要求
● EFT满足IEC 61000-4-4: 2004,4kV等级要求
● Surge满足IEC 61000-4-5:2005,2kV等级要求
● 交流绝缘满足3.75kVac要求
65w快充方案采用初级高适配+次级全集成,QR-Lock技术,显著提高充电器的功率密度,相比普通QR整体工作频率更高、环路稳定性更佳,更多65w快充方案PN8213+PN8307P+AP2080产品手册、测试数据及应用要点资料请向91免费福利网站申请。>>
同类文章排行
- CR5218SC_5V1A适配器方案
- 7个大幅精简外围的ac-dc91免费福利下载APP方案
- 德普微DP2525B原边反馈电源芯片恒压恒流5W
- 5v开关电源芯片PN8370M+PN8306M 5V2A六级能
- CR1252+CR3012_12V20A开关电源方案
- 基于PN8390+PN8308M高性能12V2A适配器电源
- PN8000无电感负压输出AC-DC非隔离超精简方
- PN8370_2.4A手机充电器电源芯片方案
- CR6249_12V1.5A电源适配器方案
- 12V3.0A同步整流六级能效电源适配器应用方
阿里巴巴店铺
关注91免费福利网站
收藏91免费福利网站

