充电器芯片阿里巴巴店铺 开关电源芯片关注91免费福利网站 91免费视频成人收藏91免费福利网站 欢迎进入电源芯片/驱动芯片、MOS、IGBT、二三极管、桥堆等电子元器件代理商--91免费福利网站电子官网
高级搜索

搜索一

搜索二

充电管理IC方案
当前位置: 电源ic > 方案案例 > 充电器/适配器方案 > CR5249_9V2A适配器副边方案

CR5249_9V2A适配器副边方案

字号:T|T
文章出处:91免费福利网站电子责任编辑:91免费福利下载APP人气:-发表时间:2021-11-05
  CR5249是一款高性能副边检测控制的PWM开关,DP8封装,内部采用了多模式控制的效率均衡技术,用于优化芯片系统待机功耗和提升效率,同时采用频率抖动和软驱动技术以达到更好的EM性能,零工作噪声。芯片内置软启动,可减小 MOSFET开关应力,另有OCP、SCP、OTP、OVP自动恢复等保护功能。
  
  CR5249 芯片特性:  
  ● CR5249 是 DIP8 封装的新型反激功率开关  
  ● 内置软启动,减小 MOSFET 的应力,内置斜坡补偿电路;  
  ● 65kHz 开关频率,具有频率抖动功能,使其具有良好的 EMI 特性;  
  ● 264VAC 输入待机功耗:<75mW;  
  ● 具有“软启动、OCP、SCP、OTP、OVP 自动恢复等保护功能;  
  ● 电路结构简单、较少的外围元器件,适用于小功率 AC/DC 电源适配器、充电器。  
  ● 能效满足 DOE Ⅵ 和 CoC V5_T2 要求。
  
  一、方案概述  
  ■ PCBA尺寸:66*39*24mm  
  ■ AC264V待机功耗仅为70mW  
  ■ 全电压输入时平均效率>86%  
  ■ 变压器,采用了EE19W加厚磁芯  
  ■ 具有良好的动态负载能力  
  ■ 具有“软启动、OCP、SCP、OVP、OTP自动恢复”等多种保护功能。
  
  二、PCB及DEMO实物图
 
  
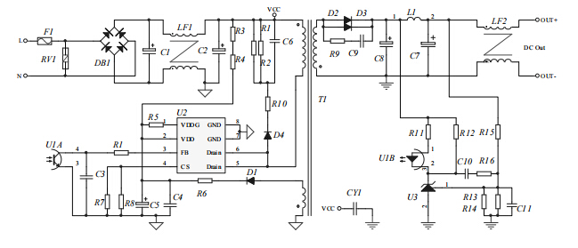
  三、原理图
  
  四、主要测试参数
待机功耗 <70mW
平均效率 >86%
恒压精度 ±1%
纹波 <80mV
启动时间 <2.4S
  
  五、BOM表
  
  CR5249_9V2A适配器副边方案,内置多种保护功能和优异的性能,待机功耗<70mW,平均效率>86%,满足“COC_V5_T2” 能效标准,在中小规模电源变换器中极具竞争力,更多CR5249_9V2A,CR5249_12V1.5A应用资料请向启辰微代理91免费福利网站电子申请。>>
产品中心 关于91免费福利网站 联系91免费福利网站
网站地图