CR6249_12V1.5A电源适配器方案
字号:T|T
CR6249_12V1.5A电源适配器方案适用于宽输入电压范围,输出功率 18W,恒压恒流输出,控制 IC 采用CR6249,多模式控制的效率均衡技术,优化芯片系统待机功耗和提升效率,具有低成本,高可靠性,且供货稳定,让你无后顾之忧。

CR6249 芯片特性:
● CR6249是 DIP8 封装的新型反激功率开关;
● 内置软启动,减小 MOSFET 的应力,内置斜坡补偿电路;
● 具有频率抖动功能,使其具有良好的 EMI 特性;
● 264VAC 输入待机功耗:<75mW;
● 具有“软启动、OCP、SCP、OTP、OVP 自动恢复等保护功能;
● 无需光耦和 TL431,电路结构简单、较少的外围元器件,适用于小功率 AC/DC 电源适配器、充电器;
● 能效满足 DOE Ⅵ 和 CoC V5_T2 要求。
一、方案概述
1、PCBA尺寸:65*40*24mm。
2、AC264V待机功耗仅为72mW。
3、全电压输入时平均效率>85.88%,满足“COC_V5_T2” 能效标准。
4、具有良好的动态负载能力。
5、具有“软启动、OCP、SCP、OVP、OTP6、自动恢复”等多种保护功能。
6、变压器,采用了EE19W加厚磁芯(PC40材质)。
二、PCB及DEMO实物图

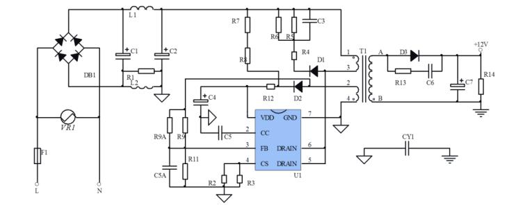
三、电路原理图

四、整机参数

五、EMI测试
输入:AC115V-60HZ/230V-50Hz;输出负载 50W 8Ω大功率电阻

CR6249电源适配器方案采用原边控制方式,无需要 TL431 和光耦,全电压实现12V1.5A输出,待机功耗仅为72mW;全电压输入时平均效率>85.88%;拥有多种功能和保护特性,具有更高的可靠性,更多CR6249_12V1.5A相关产品手册、电路原理图及BOM、变压器、 EMI测试数据等资料,请向91免费福利网站电子申请。>>
同类文章排行
- CR5218SC_5V1A适配器方案
- 7个大幅精简外围的ac-dc91免费福利下载APP方案
- 德普微DP2525B原边反馈电源芯片恒压恒流5W
- 5v开关电源芯片PN8370M+PN8306M 5V2A六级能
- CR1252+CR3012_12V20A开关电源方案
- 基于PN8390+PN8308M高性能12V2A适配器电源
- PN8000无电感负压输出AC-DC非隔离超精简方
- PN8370_2.4A手机充电器电源芯片方案
- CR6249_12V1.5A电源适配器方案
- 12V3.0A同步整流六级能效电源适配器应用方
阿里巴巴店铺
关注91免费福利网站
收藏91免费福利网站

