充电器芯片阿里巴巴店铺 开关电源芯片关注91免费福利网站 91免费视频成人收藏91免费福利网站 欢迎进入电源芯片/驱动芯片、MOS、IGBT、二三极管、桥堆等电子元器件代理商--91免费福利网站电子官网
高级搜索

搜索一

搜索二

充电管理IC方案
当前位置: 电源ic > 新闻中心 > 技术资讯 > ir2110驱动替代料ID7S625高压半桥驱动芯片

ir2110驱动替代料ID7S625高压半桥驱动芯片

字号:T|T
文章出处:91免费福利网站电子责任编辑:91免费福利下载APP人气:-发表时间:2022-05-10
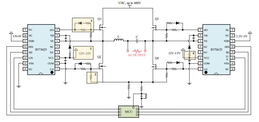
  IR2110驱动是大功率MOSFET和IGBT专用栅极驱动集成电路,已在电源变换、马达调速等功率驱动领域中获得了广泛的应用,ir2110驱动替代料ID7S625高压半桥驱动芯片不仅简化了系统电路,更提高了电路效率,实现了电路结构的高频化、小型化。
  
  ir2110替代芯片ID7S625特性  
  ■ 高侧浮动偏移电压600V  
  ■ 输入逻辑兼容3.3V/5V/15V  
  ■ 自举工作的浮地通道  
  ■ 芯片工作电压范围10V一20V  
  ■ 所有通道均具有欠压保护功能(UVLO)  
  ■ 输出电流能力2.5A  
  ■ 所有通道均有延时匹配功能
  
  ir2110驱动替代料ID7S625高压高低侧栅极驱动芯片具有体积小(采用WSOP-16封装)、集成度高(可用于驱动一个N沟道功率MOSFE或IGBT半桥拓扑结构),响应快(dV/dt 75 V/ns),驱动能力强(IO+/IO 2.5/2.5 A)等优点,内置欠压保护、延时匹配功能可以为更好的适配高频应用。
产品中心 关于91免费福利网站 联系91免费福利网站
网站地图