充电器芯片阿里巴巴店铺 开关电源芯片关注91免费福利网站 91免费视频成人收藏91免费福利网站 欢迎进入电源芯片/驱动芯片、MOS、IGBT、二三极管、桥堆等电子元器件代理商--91免费福利网站电子官网
高级搜索

搜索一

搜索二

充电管理IC方案
当前位置: 电源ic > 方案案例 > 充电器/适配器方案 > 30W pd快充方案PN8165+PN8307H(A)

30W pd快充方案PN8165+PN8307H(A)

字号:T|T
文章出处:91免费福利网站电子责任编辑:91免费福利下载APP人气:-发表时间:2022-05-13
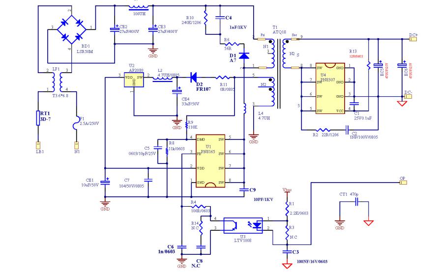
  芯朋微30W PD快充方案:PN8165+PN8307H(A),搭配行业最精简的SOT23-3 Boost芯片AP2080,轻松实现输出功率20W向30W的快速升级迭代。并且与20W PD快充产品PN8161+PN8307全兼容!
  
  一、方案特征  
  ■ 小尺寸设计:38mm(L)X36mm(W )X18mm(H)  
  ■ 输出规格 5V3A,9V3A,15V2A,20V1.5A,3.3-11V/3A  
  ■ 满足CoC V5 Tier2 能效规范  
  ■ 待机功耗小于75mW  
  ■ 最大输出电压纹波小于120mVP_P  
  ■ 支持PD3.0协议  
  ■ 整个方案包含:PN8165,PN8307H(A)和AP2080
  
  二、封装及脚位配置
  
  PN8165主要特性  
  ■ 内置650V高雪崩能力的功率MOSFET  
  ■ 准谐振工作  
  ■ 最高开关频率125kHz  
  ■ 外围精简,无需启动电阻及CS检测电阻  
  ■ 内置高压启动,空载待机功耗<50mW  
  ■ 改善EM I的频率调制技术优异  
  ■ 全面的保护功能(OVP,UVP,OTP,CS短路保护等)
  
  PN8307H主要特性  
  ■ 集成MOS及SR控制于一体  
  ■ DFN 5x6封装  
  ■ 适应多工作模式:QR/DCM  
  ■ SRMOS导通阻抗:100V/10m
  
  AP2080主要特性  
  ■ 应用于VDD辅助供电  
  ■ 具有Boost功能,可实现:低VDD且宽输出的需求,有利于能效设计
  
  三、DEMO 实物图
  
  四、方案典型应用图
  
  五、待机功耗

  
  六、输出规格及效率
  
  七、方案亮点  
  1、内置高压启动和电流采样的高精简主控:PN8165集成650V0.55Ω智能MOSFET,无需外部启动电阻和CS电阻,方便布线,并提升市电低压下的转换效率。  
  2、100V全集成同步整流:PN8307H(A)内置100V/10mΩ智能MOSFET,自适应死区控制提高MOSFET Rdson利用率,显著降低温升,超高性价比。  
  3、兆赫兹SOT23-3升压供电:AP2080采用兆赫兹开关频率的COT控制技术,将储能电感体积降至0805封装,任何工况下PN8165供电范围控制在11~35V,显著提升15~20V输出电压下的转换效率。  
  4、EMC性能卓越:采用QR控制方式+自适应抖频+智能功率器件等组合创新技术,改善系统EMC性能,传导辐射裕量轻松大于6dB。  
  5、保护功能丰富:方案具有市电欠压保护、输出过压保护、原副边防直通保护、过载保护、过温保护等,为充电器安全运行保驾护航。  
  6、全系列脚位兼容:PN816x/PN8307x全系列芯片脚位相同,SOP8/PDFN两种封装灵活选择,便于电源产品系列化设计及安规认证。
  
  PN8165+PN8307H(A)30W pd快充方案5V0A时230V输入的待机功耗在50mW左右,满足75mW能效标准,5V9V12V15V平均效率相对于能效标准有2.5%以上裕量,20V输出下平均效率相对于能效标准有2%以上的裕量,更多30w快充设计方案特点、应用原理图、变压器设计、测试数据及应用要点请向91免费福利网站申请。>>
产品中心 关于91免费福利网站 联系91免费福利网站
网站地图