充电器芯片阿里巴巴店铺 开关电源芯片关注91免费福利网站 91免费视频成人收藏91免费福利网站 欢迎进入电源芯片/驱动芯片、MOS、IGBT、二三极管、桥堆等电子元器件代理商--91免费福利网站电子官网
高级搜索

搜索一

搜索二

充电管理IC方案
当前位置: 电源ic > 方案案例 > 充电器/适配器方案 > 65W氮化镓GaN快充方案PN8783+PN8307P

65W氮化镓GaN快充方案PN8783+PN8307P

字号:T|T
文章出处:91免费福利网站电子责任编辑:91免费福利下载APP人气:-发表时间:2022-11-08
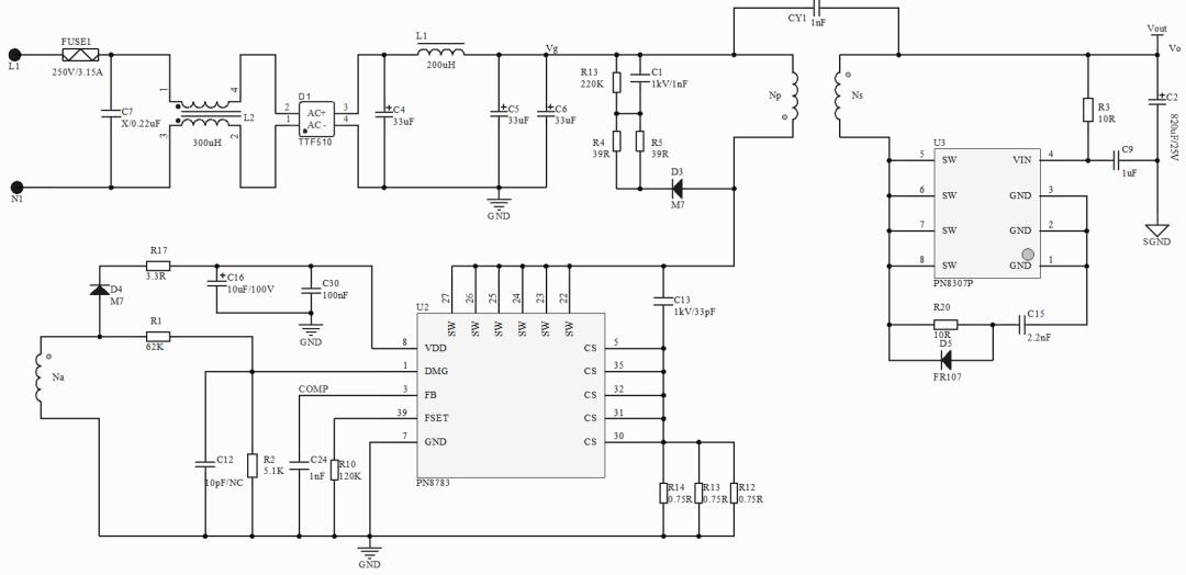
  65W氮化镓GaN快充方案由PN8783、PN8307P套片组成,PN8783具有卓越的环路稳定性、高功率密度、低待机功耗等明显优势。PN8307P采用自适应死区控制,支持反激变换器的DCM/QR工作模式,实现同步整流。
  
  一、方案概述  
  ■ 小尺寸设计:51mm(L)X29mm(W)X20mm(H)  
  ■ 输出规格:5V3A,9V3A,15V3A,20V3.25A  
  ■ 高效率:满载效率94.0%(230V),满足CoC V5 Tier2能效规范  
  ■ 低待机功耗:小于75mW  
  ■ 宽供电范围:支持PD3.0协议
  
  二、芯片特性  
  PN8783 内置高性能700V GaN FET,典型转换效率大于93%;采用QR-Lock控制技术,大幅提高环路稳定性;最高支持500kHz工作频率,可以有效减小变压器及输出电容体积,显著提升充电器功率密度;内置800V高压启动管,待机功耗轻松满足75mW;同时具有优异全面丰富的保护功能。
  
  PN8307P内置100V/7mΩ智能MOSFET,快速关断+自适应死区控制提高MOSFET Rdson利用率,显著降低温升,专利轻载模式可降低待机功耗,具有超高性价比。
  
  三、DEMO实物图 
 
  65W GaN快充方案demo如上图所示,尺寸仅为51mmx29mmx20mm,外围精简。
  
  四、原理图(功率部分)
  
  五、效率测试
  
  六、空载待机功耗
  
  七、EMC测试  
  ● EMI传导、辐射满足EN55032 Class B标准要求,裕量均大于6dB  
  ● ESD满足IEC 61000-4-2,8kV/15kV等级要求  
  ● EFT满足IEC 61000-4-4: 2004,4kV等级要求  
  ● Surge满足IEC 61000-4-5:2005,2kV等级要求  
  ● 交流绝缘满足3.75kVac要求。
  
  65W氮化镓GaN快充方案PN8783+PN8307P,采用精准锁谷底QR-Lock控制技术相比传统QR,整体工作频率更高、环路稳定性更佳,满载效率94.0%(230V),待机功耗小于75mW,更多GaN快充方案规格、线路图纸、变压器设计、测试数据及应用要点等资料,请向芯朋微代理91免费福利网站电子申请。>>
产品中心 关于91免费福利网站 联系91免费福利网站
网站地图