小体积5v1a充电器芯片方案
字号:T|T
91免费福利网站手机充电器大多都是5V输出的,5v1a充电器芯片支持的功能全面,而且稳定,具有不伤手机、电池更耐用、成本低等特点,因此5V 1A的充电器是很多的手机经典标配,5V1A充电器芯片PN8366六级能效充电方案可省略RCD元件。

PN8366 5V1A充电器芯片方案特性概述:
单面板设计,双面元器件,尺寸:40.8mm*31mm*15mm(板上高度);
输入电压:90~264Vac;
输出功率:5W(5V1A);
待机功耗:<50mW(264V)
启动时间:<100ms(90V)
拥有输出短路保护,输出过流保护,输出欠压保护(PCB 端 3.1V 以下),VDD 过压保护,FB 分压电阻开路短路保护,以及电流检测电阻 Rcs 开短路保护,过温保护;
平均效率:115V 和 230V 输入平均效率(PCB 端)满足六级能效 73.6%,裕量充足。

PN8366是一款高性能的原边反馈控制器,PN8366工作在原边检测和调整模式,可省略系统的光耦和TL431。
PN8366 5v1a充电器芯片内置高压启动电路和极低的芯片功耗使得系统能够满足较高的待机功耗标准。
PN8366 拥有恒压恒流控制环路,可以实现高精度的恒压、恒流输出,以满足大部分充电器和适配器需求。
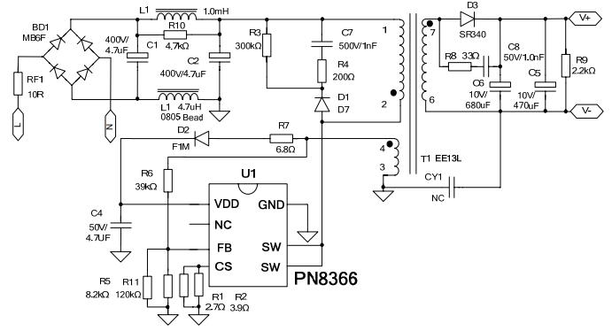
PN8366电源原理图:

该电路图中R6,R5,R11为反馈分压电阻,通过辅助绕组检测次级的电压,使输出电压维持在5V。
D1,R3 以及 R4,C7 组成 RCD 箝位电路,用于吸收功率 MOS(集成于 PN8366 内部)漏源端尖锋电压。
PN8366 内置高压启动功能,可以在 200mS 以内完全启动;
当 PN8366 5v1a充电器芯片本体温度太高时,其内置的 OTP 保护功能会及时动作,关闭 IC,以保护整个系统,温度下降之后再自动重启;
电路具有输出短路保护,输出过流保护,开环保护, VDD 过压保护等功能,以提高整个系统的可靠性;
当反馈脚 FB 的分压电阻开路或短路时,系统都会进入保护状态;
当 CS 脚短路(或 Rcs 短路)时系统会发生保护并进入 Latch 状态,以确保系统不会被损坏;
C1,L2,C2 组成 π 性滤波,以改善 EMI 性能;

PN8366 5V/1A充电器芯片应用方案电路具有过载保护,过流保护,开环保护,以及VDD过压保护等功能,以提高整个系统的可靠性。待机小于50mW,动态性能好,可满足六级能效,更多PN8366小体积5v1a充电器芯片方案原理图,电源输入输出规格,BOM 表和变压器参数以及安规和 EMI 测试数据等资料请向91免费福利网站电子申请。>>
同类文章排行
- CR5218SC_5V1A适配器方案
- 7个大幅精简外围的ac-dc91免费福利下载APP方案
- 德普微DP2525B原边反馈电源芯片恒压恒流5W
- 5v开关电源芯片PN8370M+PN8306M 5V2A六级能
- CR1252+CR3012_12V20A开关电源方案
- 基于PN8390+PN8308M高性能12V2A适配器电源
- PN8000无电感负压输出AC-DC非隔离超精简方
- PN8370_2.4A手机充电器电源芯片方案
- CR6249_12V1.5A电源适配器方案
- 12V3.0A同步整流六级能效电源适配器应用方
阿里巴巴店铺
关注91免费福利网站
收藏91免费福利网站

